Včera byl spuštěn airdrop projektu DEPIN Grass, získal jsem 730 GRSSS a prodal jsem za 3,3 $SOL , což je asi 600 dolarů bez práce.
Chuxiao Chain začal sledovat Grass od prosince 2023, po instalaci pluginu v prohlížeči Google a registraci e-mailem, automaticky se spustil. Pozval jsem asi dvacet přátel, aby se přidali.
Další členové skupiny těží Grass pasivně a získávají deset až stovky GRASS, aktuální cena GRASS je 0,85 USD, minimální zisk je přibližně 10 USD.
Mám jen jeden účet, kdybych měl 10 účtů, to by znamenalo příjem 6000 dolarů, ale to je jiná téma. Když jsem těžil Grass, nebylo jisté, zda bude airdrop, jaký bude příjem, důležité bylo se zapojit, a airdrop závisel na štěstí.

Co je Grass?
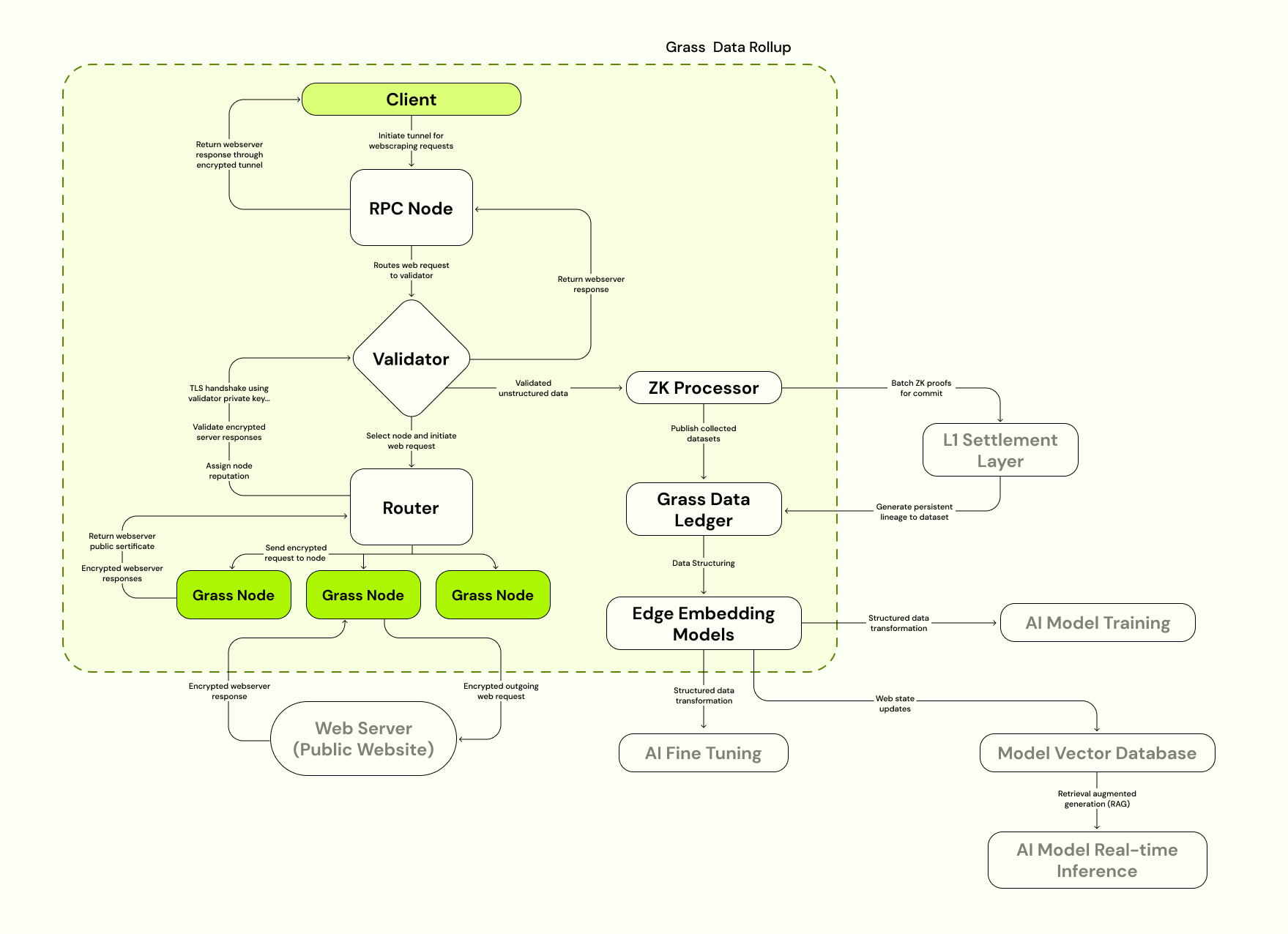
Grass je decentralizovaná platforma pro sdílení a redistribuci internetových zdrojů, která se zaměřuje na přetváření veřejných internetových dat na datové soubory pro umělou inteligenci, umožňuje uživatelům získat tokenové odměny prodejem nevyužívaných internetových zdrojů.
Tato síť má za cíl aktivovat miliony domácích internetových připojení pro shromažďování a ověřování dat z internetu. Tato hromadně shromážděná síťová data jsou nezbytnou součástí vývoje modelů umělé inteligence a provozu mnoha dalších odvětví.
Pomocí platformy Grass mohou uživatelé vyměnit nevyužívané internetové zdroje za aktiva Web3.
Pokud máte přebytečné nevyužívané internetové připojení, jeho ponechání by bylo plýtváním, proč to raději nezkusit distribuovat prostřednictvím platformy potřebným institucím nebo jednotlivcům a zároveň získat odpovídající GRASS odměny.
Tato airdrop Grass rozděluje 100 milionů GRASS kvalifikovaným uživatelům, což představuje 10 % z celkové nabídky. Uživatelé, kteří si dříve nainstalovali plugin Grass a pokračují v jeho používání, mohou získat tokeny.
Z reakcí komunity se zdá, že účastníků na těžbě Grass není mnoho, možná mají nízká očekávání od projektu depin, popularita je průměrná.

Co je DePIN?
DePIN se odkazuje na decentralizovanou síť fyzické infrastruktury (Decentralized Physical Infrastructure Networks), která využívá blockchain a tokenové odměny k rozvoji fyzické infrastruktury v reálném světě, zahrnuje oblasti jako doprava, energie a bezdrátové připojení.
DePIN vytváří na základě kryptoměn motivovaný systém odměn pro poskytovatele fyzické infrastruktury, zároveň podporuje decentralizované alternativy stávajících tradičních zařízení.
DePIN koncept má široký záběr, známé projekty zahrnují #iotex , #Helium , Wifimap a Natix network.
Dříve populární Helium je decentralizovaná síť bezdrátových hotspotů, která poskytuje veřejné, vzdálené bezdrátové pokrytí pro IoT zařízení podporující LoRaWAN, hotspoty vytváří a odměňují se pomocí nativní kryptoměny HNT blockchainu Helium.

DIMO je decentralizovaná platforma pro IoT automobily, uživatelé kupují zařízení, sbírají a sdílejí údaje o svých vozidlech, aby získali DIMO odměny.
DIMO rovněž spolupracuje s mnoha podniky Web2, jako jsou čerpací stanice, opravny a obchody s autodíly, uživatelé mohou používat DIMO tokeny pro nákup služeb u partnerských obchodníků.
DePIN je kombinace fyzických zařízení a blockchainu, uživatelé ve fyzickém světě sdílí a poskytují své zařízení a zároveň získávají odměny na blockchainu.
Například v Grass, uživatelé sdílejí internetové zdroje a získávají GRASS odměny; v Helium, uživatelé sdílejí mobilní hotspoty a získávají HNT; v Wifimap, uživatelé sdílejí wifi zdroje a získávají WIFI.
Uživatelé potřebují mít vlastní nebo zakoupená zařízení, aby se mohli zapojit do DePIN projektů, například nainstalovat plugin Grass na počítač nebo aplikaci Wifimap na telefon pro získání odměn.

Koncept DePIN byl představen již delší dobu, ale vývoj projektů je dlouhodobý proces, od spuštěných depin tokenů, jako HNT, DIMO, WIFI, $IOTX , jsou cenové grafy obecně slabé.
DePIN sektor má určitou popularitu, ale adopce sdílených zdrojů je dlouhý proces, trh potřebuje, aby uživatelská strana poskytovala zdroje, a klienti museli používat odpovídající zdroje a služby, aby platforma mohla trvale růst.
Mnoho již spuštěných DePIN projektů má slabou podporu, bez firem, které by kupovaly služby, jsou uživatelské výnosy nízké, a proto je těžké udržet trvalou popularitu. Kromě toho celkový vliv odvětví znamená, že vývoj tokenů nemůže přilákat pozornost nových investic.

DePIN je pokus o aplikaci blockchainu, vyžaduje delší vývojové cykly. V současné době existuje na trhu mnoho projektů DePIN, které se zkoumají, který projekt se dostane do popředí, to bude třeba ověřit trhem.
Pouze skutečně potřebné aplikace mohou trvale růst, koneckonců blockchain nakonec potřebuje více aplikací v praxi.
Jsem Chuxiao Chain, pojďme sledovat kryptoměnový trh.


