Ein Rekordfluss an Kapital in globale Aktien-ETFs trifft gleichzeitig auf eine vorübergehende Ruhe im Kryptomarkt, wobei der Bericht von JPMorgan die entscheidenden Signale für eine Umkehrung der Markstimmung aufzeigt.
Die Kapitalflüsse bei Bitcoin- und Ethereum-ETFs zeigen Anzeichen einer Bodenbildung, wobei Indikatoren wie Dauerforex-Positionen und CME-Bitcoin-Futures darauf hindeuten, dass der Verkaufsdruck nachlässt.
Am 9. Januar 2026 veröffentlichte das Analyseteam um JPMorgan-Direktor Nikolaos Panigirtzoglou einen Bericht, in dem klar festgestellt wurde, dass der vorherige Prozess der „Ent-Risikierung“ im Kryptomarkt möglicherweise bereits seinem Ende zustrebt.
Der Bericht weist besonders darauf hin, dass MSCI bei der Indexüberprüfung im Februar 2026 beschlossen hat, Bitcoin und Kryptowährungshaltungsunternehmen vorerst nicht aus den globalen Aktienindizes auszuschließen, was für die Märkte eine „zumindest vorübergehende Entspannung“ bedeutet.
01 Marktwendepunkt
● Der neueste Analysebericht von JPMorgan enthüllt ein entscheidendes Wendepunktsignal auf dem Markt. Der Bericht stellt fest, dass trotz Mittelabflüssen von Bitcoin und Ethereum ETFs im Dezember 2025 mehrere Indikatoren zu Beginn von 2026 Anzeichen einer Verbesserung zeigen.
● Globale Aktien-ETFs verzeichneten im gleichen Zeitraum einen historischen Nettomittelzufluss von 235 Milliarden USD, was einen auffälligen Kontrast darstellt. Diese Divergenz in den Kapitalflüssen zeigt, dass Investoren ihre Asset-Allokationsstrategien neu anpassen.
● Der Bericht betont besonders, dass die Kapitalflüsse von Bitcoin und Ethereum ETFs "Anzeichen eines Bodens" zeigen. Gleichzeitig zeigen die Positionierungsindikatoren für unbefristete Verträge und CME Bitcoin-Futures, dass der Verkaufsdruck auf dem Markt deutlich nachlässt.
● Das Analyse-Team von JPMorgan ist der Ansicht, dass die Phase, in der Privatanleger und institutionelle Investoren im vierten Quartal 2025 synchron ihre Bestände reduzieren, "höchstwahrscheinlich zu Ende" ist. Diese Beurteilung basiert auf einer umfassenden Analyse der Marktteilnehmer und Handelsdaten.
02 Risikoreduzierungsprozess
Laut dem Bericht von JPMorgan ist die jüngste Rückkehr des Krypto-Marktes nicht durch eine Verschlechterung der Liquidität bedingt, sondern durch spezifische Ereignisse ausgelöste systematische Risikoreduzierung.
● Der tatsächliche Auslöser war die Erklärung von MSCI am 10. Oktober 2025 bezüglich des Indexstatus von MicroStrategy. Diese Erklärung weckte Bedenken auf dem Markt, dass Unternehmen im Zusammenhang mit Krypto-Assets möglicherweise aus den Hauptaktienindizes entfernt werden könnten.
● Diese Bedenken führten zu einer Reihe von Kettenreaktionen, bei denen Investoren begannen, systematisch ihr Risiko im Zusammenhang mit Kryptowährungen zu reduzieren. Diese Risikoreduzierungsmaßnahmen umfassten eine breite Palette von Marktteilnehmern, von Privatanlegern bis zu institutionellen Investoren.
● Die aktuellen Marktzeichen zeigen, dass dieser von bestimmten Ereignissen angetriebene Prozess der Risikoreduzierung "praktisch abgeschlossen" ist. Die Phase des panikartigen Verkaufs auf dem Markt ist vorbei, und die Stimmung der Investoren stabilisiert sich allmählich.
03 Kapitalflüsse von ETFs
● Die Kapitalflüsse von Krypto-ETFs sind zu einem wichtigen Fenster geworden, um die Marktentwicklung zu beobachten. Im Dezember 2025 erlebten Bitcoin und Ethereum ETFs eine signifikante Phase des Kapitalabflusses, was im Kontrast zu den rekordverdächtigen Kapitalzuflüssen bei globalen Aktien-ETFs steht.
● Der JPMorgan-Bericht weist darauf hin, dass sich diese Divergenz im Januar 2026 zu ändern begann. Die Geschwindigkeit der Kapitalabflüsse von Bitcoin und Ethereum ETFs verlangsamte sich, was Stabilitätszeichen zeigt. Diese Veränderung steht in engem Zusammenhang mit der neuesten Entscheidung von MSCI, die im Februar 2026 im Rahmen der Indexprüfung beschlossen hat, Bitcoin- und Krypto-Asset-Reserven nicht aus dem globalen Aktienindex zu entfernen.
● Diese Entscheidung bietet dem Markt wichtige psychologische Unterstützung, insbesondere für Unternehmen wie Strategy (ehemals MicroStrategy), die große Mengen an Bitcoin halten, was sich direkt positiv auswirkt. Die Reaktion institutioneller Investoren auf diese Entscheidung wird ein wesentlicher Einflussfaktor für zukünftige Kapitalflüsse sein.
04 Institutionelle Perspektiven und Konsens
Neben der Einschätzung von JPMorgan haben mehrere führende Finanzinstitute eine seltene Einigkeit über den Krypto-Markt 2026 erreicht. Über 30 Institutionen glauben, dass die Krypto-Branche in die "Industrialisierungsphase" eintritt, die von ETFs, Stablecoins, RWA und KI-Infrastruktur angetrieben wird.
● a16z, BlackRock, Coinbase, Grayscale und andere Institutionen sind sich in ihren Aussichten für 2026 einig, dass der traditionelle "vierjährige Zyklus" von Bitcoin nicht mehr gültig ist. Die strukturellen Veränderungen der Marktteilnehmer sind die Hauptursache für diesen Trend.
● Mit der Verbreitung von Spot-ETFs und der Verbesserung des Compliance-Rahmens ersetzen institutionelle Investoren, die systematische Kapitalflüsse auf Basis von Asset-Allocation-Modellen, die in der Vergangenheit von den Emotionen der Privatanleger und Erzählungen über Halbierungen dominiert wurden, die extremen Volatilitätszyklen.
● Der Analysebericht von GATE weist darauf hin, dass diese Phase professionell als "Industrialisierungsphase" bezeichnet wird und markiert, dass die Krypto-Asset-Branche einen historischen Übergang von "jugendlicher Unruhe" zu "reifer Stabilität" durchläuft.
05 Mehrheitsmarktprognose
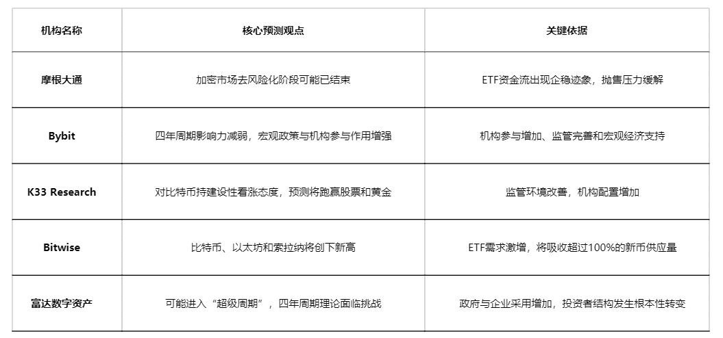
● Verschiedene Institutionen bieten unterschiedliche Perspektiven und spezifische Prognosen für die Entwicklung des Krypto-Marktes im Jahr 2026. Der von Bybit veröffentlichte Bericht über den Krypto-Ausblick 2026 stellt fest, dass, obwohl historische Zyklen weiterhin von Bedeutung sind, ihr Einfluss mit der Entwicklung der makroökonomischen Politik, der institutionellen Beteiligung und der Marktstruktur abnehmen könnte.
● K33 Research hat eine konstruktiv optimistische Haltung für 2026 und prognostiziert, dass Bitcoin die Aktienindizes und Gold übertreffen wird. Sie glauben, dass die Vorteile, die aus regulatorischen Gewinnen resultieren, die Auswirkungen der Kapitalverteilung überwiegen werden, und erwarten, dass im ersten Quartal 2026 durch das (Clarity-Gesetz) eine breitere Krypto-Gesetzgebung zu Beginn des Jahres unterzeichnet wird.
● Bitwise prognostiziert, dass Bitcoin, Ethereum und Solana bis 2026 neue Höchststände erreichen werden. Das Unternehmen erwartet, dass ETFs mehr als 100 % des neuen Angebots an Bitcoin, Ethereum und Solana kaufen werden, während das Wachstum von Stablecoins und Tokenisierung institutionelles Kapital in den Blockchain-Fluss lenken wird.
● Chris Kuiper, Vizepräsident der Fidelity Digital Assets Research, hat die Möglichkeit eines "Superzyklus" angesprochen und glaubt, dass wir möglicherweise in eine Phase eintreten, in der der Bullenmarkt über Jahre anhalten wird. Er stellte auch fest, dass, obwohl der vierjährige Zyklus schwächer werden könnte, die Ängste und Gier, die sie auslösen, nicht verschwunden sind.
Die folgende Tabelle fasst die zentralen Prognosen verschiedener Institutionen für den Krypto-Markt 2026 zusammen:
06 Strukturelle Veränderungen
Der Krypto-Markt 2026 durchläuft tiefgreifende strukturelle Veränderungen, die die zukünftige Entwicklung der Branche neu definieren könnten. Stablecoins und Real-World-Assets (RWA) werden zunehmend zum Fokus der institutionellen Aufmerksamkeit.
● a16z crypto definiert Stablecoins als die zukünftige "Basisabrechnungsschicht des Internets" und erwartet, dass sie ihre Rolle als bloße Vermittler von Handels-Paaren weit übertreffen werden. Daten zeigen, dass das Handelsvolumen von Stablecoins bis 2025 9 Billionen USD erreicht, was mit Visa und PayPal vergleichbar ist.
● Im Bereich RWA prognostiziert Grayscale, dass die regulierte und institutionelle Steuerung bis zu den 2030er Jahren ein Wachstum der tokenisierten Vermögenswerte um das 1000-fache erreichen wird. Coinbase hat das Konzept "Tokenisierung 2.0" vorgestellt und den Wert der "atomaren Kombinierbarkeit" hervorgehoben.
● Die Integration von künstlicher Intelligenz und Blockchain tritt in eine neue Phase ein. a16z crypto betrachtet die "Agentenökonomie" als den Kerntrend für 2026 und hat einen neuen Normvorschlag für "Kenntnis Ihrer Agenten" (KYA) unterbreitet. Die Blockchain wird zur finanziellen Bahn für KI-Agenten und unterstützt deren autonome Handels- und Zahlungsbedürfnisse.
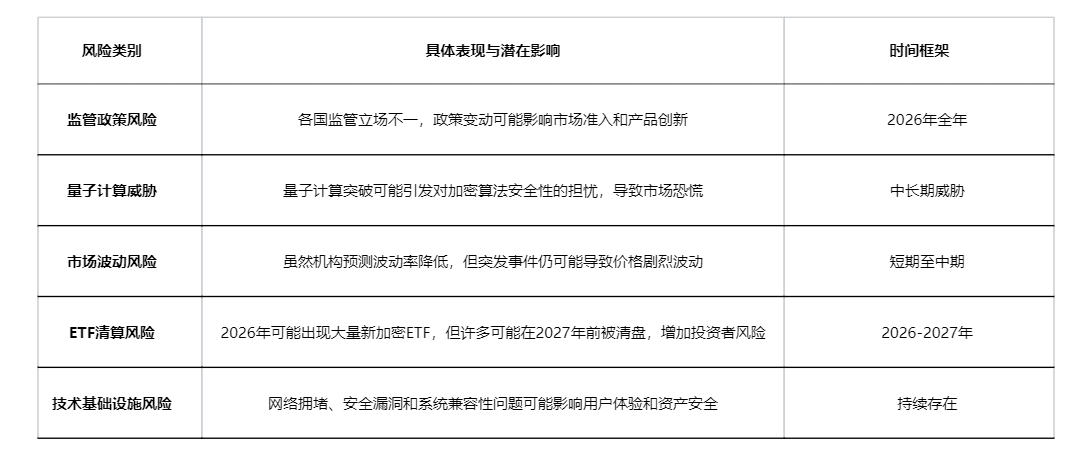
07 Risiken und Herausforderungen
Obwohl die Marktperspektiven optimistisch sind, steht der Krypto-Markt 2026 weiterhin vor mehreren Risiken und Herausforderungen. Die Unsicherheit über regulatorische Richtlinien ist der Hauptfokus, da sich die regulatorischen Positionen der Länder zu Krypto-Assets weiterhin entwickeln.
● Die Entwicklung der Quantencomputing-Technologie könnte eine langfristige Bedrohung darstellen. Pantera Capital hat die Möglichkeit einer "Quantenpanik" angesprochen und glaubt, dass die Wissenschaft bis 2026 möglicherweise Durchbrüche bei fehlerkorrigierenden Qubits erzielt, die zu panikartigen Verkäufen auf dem Markt führen könnten. Coinbase hingegen glaubt, dass dies 2026 nur Lärm sein wird und keine Auswirkungen auf die Bewertung haben wird.
● Marktschwankungen und Liquiditätsrisiken bestehen weiterhin. Obwohl Institutionen allgemein prognostizieren, dass die Volatilität abnehmen wird, können unerwartete Ereignisse dennoch zu heftigen Marktschwankungen führen. Gleichzeitig erwarten Bloomberg-Analysten, dass 2026 eine intensive Ausgabe von Krypto-ETFs stattfinden wird, jedoch könnten viele Produkte vor 2027 liquidiert oder vom Markt genommen werden.
Technologische Risiken und infrastrukturelle Herausforderungen sind ebenfalls nicht zu unterschätzen. Mit der Ausweitung der Blockchain-Anwendungsfälle könnten Probleme wie Netzwerküberlastung, Sicherheitsfragen und die Kompatibilität neuer und alter Systeme deutlich werden.
08 Zukunftsausblick
Im Ausblick auf 2026 steht der Kryptomarkt an einem entscheidenden Punkt, an dem er von experimentellen Randbereichen zu einer Transformation in die Mainstream-Finanzinfrastruktur übergeht. Die Beurteilung von JPMorgan über das Ende der Risikoreduzierungsphase wird durch die Beobachtungen mehrerer Institutionen zu strukturellen Veränderungen im Markt bestätigt und skizziert ein reiferes und institutionell getriebenes Marktbild.
● ETFs werden weiterhin eine wichtige Rolle im Markt spielen, aber der Fokus wird sich von bloßen Mittelzuflüssen auf die Produktqualität und Nachhaltigkeit verlagern. Mit der Verbesserung des regulatorischen Rahmens wird Compliance zur grundlegenden Anforderung für Marktteilnehmer und nicht mehr zum Wettbewerbsvorteil.
● Technologische Innovation wird die Marktentwicklung weiterhin vorantreiben, insbesondere im Bereich von Stablecoins, RWA und der Integration von KI und Blockchain. Diese Technologien werden nicht nur neue Investitionsmöglichkeiten schaffen, sondern auch die Durchdringung der Blockchain-Technologie in die reale Wirtschaft vorantreiben.
● Investoren müssen sich an das neue Marktumfeld anpassen und von der Abhängigkeit von zyklischen Erzählungen zu einem Fokus auf Fundamentaldaten, Kapitalflüsse und regulatorische Entwicklungen übergehen. In dieser "Industrialisierungsphase" werden langfristiger Wert und tatsächlicher Nutzen zu den entscheidenden Maßstäben für den Erfolg von Projekten.
Die Zukunft des Kryptomarktes wird nicht mehr nur auf Preisschwankungen basieren, sondern darauf, wie Technologie die Finanzinfrastruktur umgestaltet, wie Vermögenswerte global mobilisiert werden und wie Wert in der digitalen Ära neu definiert wird.
Während die Analysten von JPMorgan die Daten zu Kapitalflüssen beobachten und feststellen, dass die schwierigste Phase der Risikoreduzierung im Kryptomarkt möglicherweise zu Ende geht, haben über 30 der weltweit führenden Institutionen bereits neue Krypto-Szenarien für die nachfolgende Phase geplant.
Der Puls des Krypto-Marktes ändert sich und wechselt von den von Privatanlegern getriebenen extremen Schwankungen zu den systematischen Kapitalzuteilungen der Institutionen.
Die Theorie des vierjährigen Zyklus verblasst allmählich im Zuge der ETF-Welle und des Institutionalisierungsprozesses, und wird durch die stetige Entwicklung der "Industrialisierungsphase" ersetzt. Marktteilnehmer müssen ihre Erwartungen und Strategien neu kalibrieren und sich an den Rhythmus dieses reifenden neuen Finanzökosystems anpassen.
Tritt unserer Gemeinschaft bei, lasst uns diskutieren und gemeinsam stärker werden!
Offizielle Telegramm-Gemeinschaft: https://t.me/aicoincn
AiCoin Chinesisch Twitter: https://x.com/AiCoinzh
OKX Wohltätigkeitsgruppe: https://aicoin.com/link/chat?cid=l61eM4owQ
Binance Wohltätigkeitsgruppe: https://aicoin.com/link/chat?cid=ynr7d1P6Z


