Jika Anda pernah bertanya-tanya mengapa beberapa proyek paling ambisius di Web3 memilih lapisan dasar mereka, jawabannya jarang terletak pada hype. Jawabannya ditemukan dalam keselarasan arsitektur. Walrus, sebuah protokol yang bertujuan menciptakan pasar data untuk era kecerdasan buatan, tidak hanya memilih blockchain—tetapi mengintegrasikan dengan mesin kinerja. Pilihan Walrus terhadap Sui bukan kebetulan; itu merupakan keharusan strategis yang berakar pada visi bersama akan internet yang skalabel dan dimiliki oleh pengguna.
Pada intinya, Sui dibangun secara berbeda. Sementara sebagian besar blockchain menggunakan model berbasis akun, Sui bersifat berorientasi objek. Bayangkan bukan sebagai lembaran spreadsheet global, tetapi sebagai gudang dinamis di mana setiap aset digital—NFT, item permainan, atau sepotong data—adalah objek yang unik dan dapat dimiliki. Perubahan sederhana ini membuka skalabilitas yang mendalam. Transaksi independen yang melibatkan objek yang berbeda tidak perlu menunggu dalam satu antrian tunggal untuk konsensus global; mereka diproses secara paralel. Bagi aplikasi seperti Walrus, yang perlu mengelola jutaan "blob" data unik secara bersamaan, eksekusi paralel ini bukan sekadar kemewahan—tetapi fondasi bagi operasi yang layak secara biaya dan skalabel.
Selain itu, dorongan tak henti-hentinya Sui terhadap kecepatan, mencapai finalitas transaksi dalam waktu kurang dari satu detik, mengubah pengalaman pengguna dari janji teoretis menjadi kenyataan yang nyata. Ketika Anda menggabungkan ini dengan skalabilitas horisontal (kemampuan menambah mesin lebih banyak untuk meningkatkan kapasitas), Anda mendapatkan jaringan yang unik untuk masa depan yang padat data dan penuh interaksi yang sedang dibangun saat ini.
Sinerji Teknis: Bagaimana Walrus dan Sui Bekerja Sama
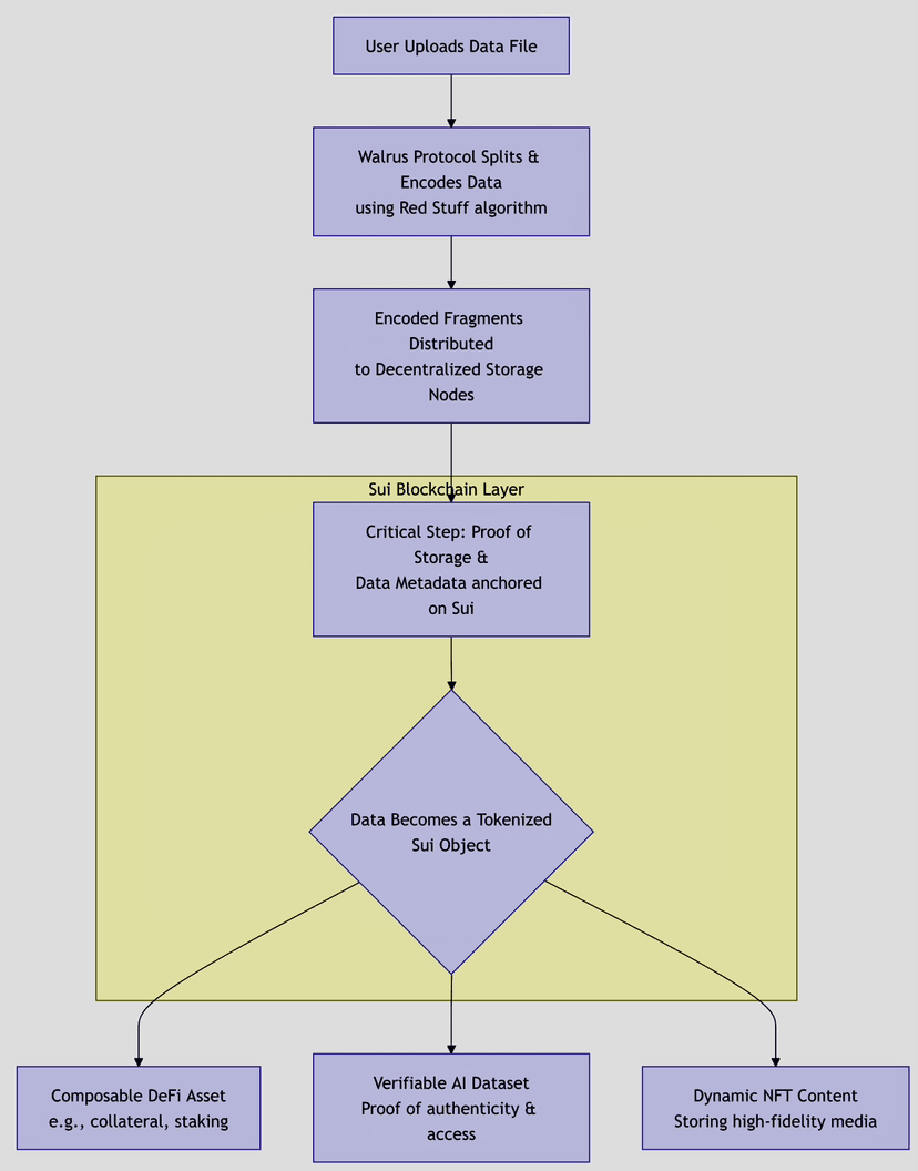
Untuk membayangkan bagaimana Walrus memanfaatkan arsitektur Sui, pertimbangkan alur teknis berikut yang mengubah data mentah menjadi aset on-chain yang aman dan dapat dikomposisi:

Proses ini menyoroti sinergi kritis. Walrus menangani beban berat penyimpanan file terdistribusi yang aman menggunakan pengkodean Red Stuff inovatif untuk efisiensi. Namun, "penopang kepercayaan" dan sumber komposabilitas berada di Sui. Dengan menyimpan bukti penyimpanan dan metadata secara on-chain, setiap potongan data di Walrus menjadi objek Sui asli. Ini merupakan hal yang revolusioner karena memungkinkan data dan kapasitas penyimpanan itu sendiri untuk diberi token dan diintegrasikan langsung ke dalam kontrak pintar dan aplikasi.
Bagi para pengembang, ini berarti mereka dapat membangun aplikasi yang menggunakan penyimpanan terdesentralisasi seolah-olah memanipulasi token. Sebuah protokol DeFi dapat menggunakan penyimpanan data yang dapat diverifikasi sebagai jaminan. Aplikasi AI dapat mengakses dataset pelatihan yang dilisensikan secara terbukti. Sebuah studio game dapat menghubungkan aset dalam game dengan media berkualitas tinggi yang disimpan di Walrus—semuanya terjamin dan diselesaikan di Sui dalam waktu kurang dari satu detik.
Membangun untuk yang Tak Terhindarkan: Platform Penuh untuk Siklus Berikutnya
Keputusan Walrus selaras dengan visi yang lebih luas dan jelas yang diungkapkan oleh pembangun Sui. Mereka tidak hanya membangun ledger yang lebih cepat; mereka sedang menyusun platform pengembang penuh untuk tren yang tak terhindarkan: pembayaran massal pribadi, agen yang didorong oleh AI, dan kepemilikan digital yang sejati.
Di sinilah pilihan melampaui metrik kinerja semata. Sui secara proaktif membangun primitif-primitif yang akan dibutuhkan aplikasi masa depan ini:
Privasi sebagai Primitif Protokol: Fitur transaksi pribadi yang akan datang bertujuan membuat kerahasiaan menjadi default, bukan tambahan, yang sangat penting untuk penyimpanan data perusahaan dan pribadi.
Tumpukan Sui (S2): Suite terintegrasi yang mencakup Walrus untuk penyimpanan, Nautilus untuk pengindeksan, dan Seal untuk kontrol akses. Ini menghilangkan kebutuhan bagi pengembang untuk menyambungkan protokol yang berbeda secara menyakitkan, menawarkan lingkungan yang utuh untuk pembangunan.
Keuangan Berkualitas Institusional: Dengan infrastruktur seperti buku pesanan on-chain DeepBook, Sui sedang menciptakan lingkungan perdagangan frekuensi tinggi yang akan menarik aktivitas ekonomi serius, semua yang akan membutuhkan penyimpanan data yang andal.
Jalan yang Akan Datang: Lapisan Data untuk Dunia On-Chain
Validasi institusional terhadap Sui, ditandai oleh peristiwa seperti peluncuran ETF SUI berdaya ungkit 2x (TXXS) di Nasdaq dan Trust Sui Grayscale, menandakan pematangan di luar perdagangan spekulatif. Ini mengarah pada masa depan di mana aset dunia nyata dan aliran modal yang diatur dapat beroperasi secara on-chain. Dalam masa depan ini, kebutuhan akan lapisan data yang dapat diverifikasi, berkinerja tinggi, dan dapat dikomposisi menjadi mutlak.
Walrus, dengan membangun di atas Sui, menempatkan dirinya di persimpangan konvergensi ini. Ia memanfaatkan model objek Sui untuk skalabilitas, kecepatannya untuk kemudahan penggunaan, dan primitif penuh yang terus berkembang untuk memastikan ketahanan di masa depan. Kemitraan ini menjadi studi kasus dalam pemilihan infrastruktur strategis: memilih lapisan dasar yang tidak hanya menampung aplikasi tetapi secara aktif memperkuat kemampuannya dan selaras dengan trajektori jangka panjangnya.
Aspek infrastruktur blockchain—baik itu eksekusi paralel, privasi terintegrasi, atau komposabilitas aset asli—apa yang menurut Anda akan menjadi kritis bagi membuka gelombang aplikasi terdesentralisasi utama berikutnya?
@Walrus 🦭/acc #Walrus #walrus $WAL

