Oggi, con lo sviluppo rapido della blockchain e della finanza decentralizzata (DeFi), l'importanza dei dati di mercato è spesso sottovalutata. Tuttavia, senza dati tempestivi, accurati e affidabili, nessun mercato finanziario può operare in modo efficiente. I dati sui prezzi, l'indice di volatilità, il volume delle transazioni e i prezzi di riferimento dei derivati costituiscono le fondamenta su cui si basa il funzionamento del sistema finanziario. E Pyth Network, basato su questa esigenza reale, è diventato un rappresentante della nuova generazione di infrastrutture dati decentralizzate.
Nei mercati finanziari tradizionali, i dati sono spesso nelle mani di pochi colossi, come Bloomberg, Refinitiv, FactSet, ecc., che offrono servizi in abbonamento alle istituzioni, con costi di licenza che valgono migliaia o addirittura milioni di dollari all'anno. Questo modello di "oligopolio dei dati", sebbene efficace all'interno del sistema finanziario Web2, risulta inadeguato nel mondo decentralizzato del Web3. Il Web3 enfatizza l'apertura, la trasparenza e la verificabilità, e i dati dovrebbero seguire questi principi. L'emergere di Pyth Network rappresenta una risposta innovativa a questo problema.

Uno, la visione di Pyth: rivoluzione dei dati di mercato superiore a 50 miliardi di dollari
Pyth Network non è limitato a fornire oracoli di prezzo in tempo reale per DeFi. La sua visione è espandere oltre l'industria dei dati di mercato DeFi. Secondo stime pubbliche, le dimensioni del settore dei dati di mercato finanziari globali hanno superato i 50 miliardi di dollari e stanno rapidamente crescendo. Le istituzioni devono fare affidamento sui dati di mercato ogni giorno per il trading, la gestione del rischio e la conformità. Tuttavia, questi dati sono attualmente monopolizzati da poche aziende, costosi e privi di trasparenza.
Pyth spera di rompere questa situazione attraverso una rete decentralizzata, creando un'ecosistema di dati di mercato più equo ed efficiente. Il suo nucleo è:
Apertura: chiunque può accedere ai dati e qualsiasi fornitore di dati può contribuire.
Trasparenza: verificabile on-chain, garantendo che i dati non possano essere alterati.
Incentivazione: realizzare incentivi economici per i contributori e i consumatori attraverso il token PYTH.
A lungo termine, l'obiettivo di Pyth non è solo essere il 'livello di dati' di DeFi, ma anche diventare un ponte di dati tra TradFi e Web3, gradualmente sostituendo i fornitori di dati tradizionali.

Due, fase due: prodotto di abbonamento per istituzioni
La prima fase della missione di Pyth è fornire oracoli di prezzo per applicazioni decentralizzate (DEX, protocolli di prestito, piattaforme di derivati, ecc.); questa fase è già stata implementata in diversi ecosistemi. Tuttavia, ciò che può realmente portare Pyth nel cuore dell'industria da 50 miliardi di dollari è la fase due del prodotto di abbonamento a livello istituzionale.
In questa fase, Pyth lancerà servizi di dati professionali per le istituzioni. Ad esempio:
Fornire servizi di abbonamento ai prezzi con latenza estremamente bassa e precisione molto alta.
Fornire dati aggregati cross-chain per borse e market maker.
Supportare l'input di dati in tempo reale per derivati finanziari e modelli di copertura del rischio.
Fornire fonti di dati conformi e tracciabili per istituzioni finanziarie tradizionali.
Questo design è simile alla versione Web3 del terminal Bloomberg, ma il suo vantaggio risiede nel fatto che le fonti di dati sono più decentralizzate, più trasparenti e a costi inferiori. Allo stesso tempo, gli utenti istituzionali pagano una tassa tramite abbonamenti, diventando una fonte di reddito per il DAO, mentre i fornitori di dati ottengono ritorni tramite $$PYTH realizzare un ciclo chiuso 'utente-contributore-DAO'.

Tre, adozione istituzionale: diventare una fonte di dati di mercato affidabile
Per le istituzioni, i dati non sono solo 'disponibili', ma è più importante che siano 'affidabili'. Se i dati sono errati, ciò porterà a enormi perdite. Pertanto, Pyth deve competere con i giganti dei dati tradizionali in termini di qualità e stabilità dei dati.
Le soluzioni di Pyth includono:
Aggregazione di dati da più fonti: contributi di dati da centinaia di borse, market maker e istituzioni finanziarie.
Firma e verifica crittografica: garantire l'integrità della trasmissione dei dati e del caricamento on-chain.
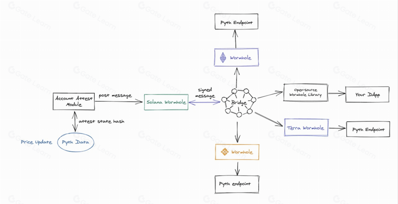
Distribuzione cross-chain:Attualmente Pyth è in grado di coprire oltre 50 catene, diventando uno dei più ampi oracoli di dati nell'ecosistema cross-chain.
In questo modo, Pyth sta gradualmente costruendo la sua reputazione come 'fonte di dati di mercato completa'. Una volta che le istituzioni scoprono che i dati forniti da Pyth soddisfano le loro esigenze di trading e gestione del rischio, la soglia di adozione diminuirà rapidamente.
Quattro, il ruolo centrale dell'utilità del token$PYTH
In questo sistema, PYTH è solo un token di governance, ma è lo strumento chiave di incentivazione per il funzionamento dell'intera rete.
Per i fornitori di dati: ottenere PYTH fornendo dati di alta qualità e bassa latenza.
Per gli abbonati/utenti: ottenere servizi di abbonamento ai dati pagando PYTH, una parte dei costi andrà al tesoro del DAO.
Per i membri del DAO: detenere PYTH per partecipare alla governance, decidere la distribuzione dei dati, il modello di incentivazione e la direzione futura dello sviluppo.
Cattura del valore: con la crescita della domanda di abbonamenti da parte delle istituzioni e DeFi, le entrate del DAO aumentano, migliorando il possesso di PYTH.
Questo significa che il 'carburante' che scorre nel PYTH è simile all'ETH su Ethereum. Con l'espansione dell'ecosistema Pyth, l'utilità e il valore del token aumenteranno gradualmente.

Cinque, la roadmap a lungo termine di Pyth
La roadmap di Pyth ha già chiaramente indicato che non solo vuole affermarsi in DeFi, ma anche diventare un importante partecipante nei dati di mercato globali. Con sempre più istituzioni finanziarie che entrano in Web3, la domanda di dati on-chain affidabili crescerà esponenzialmente. Se Pyth sarà in grado di cogliere questa tendenza, avrà l'opportunità di crescere nel 'Bloomberg dei dati decentralizzati' nei prossimi dieci anni.
Le possibili direzioni future includono:
Combinare con AI e Big Data per realizzare previsioni dei dati più intelligenti.
Fornire dati più completi per diversi tipi di asset (azioni, obbligazioni, materie prime).
Collegarsi alla regolamentazione conforme, diventando un ponte di dati per le istituzioni tradizionali che entrano in Web3.
Realizzare la condivisione dei dati transfrontaliera e la governance del DAO internazionale.
Sei, riepilogo
La visione di Pyth Network è molto ambiziosa: non è solo un oracolo DeFi, ma un'infrastruttura di dati del valore di miliardi di dollari rivolta ai mercati globali. Attraverso il modello di guadagno PYTH e il prodotto di abbonamento a livello istituzionale, sta gradualmente costruendo un ecosistema di dati di mercato aperto, trasparente e affidabile.
(1) Per gli utenti DeFi, Pyth è la base per il trading e il prestito
(2) Per le istituzioni, Pyth è un'alternativa più economica e più trasparente;
(3) Per gli investitori, Pyth è un asset di valore a lungo termine con un enorme potenziale di crescita.
Nei prossimi 60 giorni di creazione, continueremo a esplorare le diverse dimensioni di Pyth: dalla progettazione del prodotto all'applicazione istituzionale, dall'economia del token alla roadmap. Quello che vediamo oggi è solo l'inizio, e il futuro di Pyth potrebbe essere il futuro dell'intero settore dei dati finanziari.

