Bifrost is taking a meaningful step forward in liquid staking with the launch of vETH 3.0, built on top of its next generation infrastructure, SLPx 2.0. From a professional DeFi content creator’s view, this upgrade is less about incremental changes and more about redesigning how staking liquidity should work in a multi chain world.

vETH 3.0 is Bifrost’s multi chain liquid staking token for ETH, supporting Ethereum, major Layer 2s, and Polkadot without requiring users to manually bridge assets. It is ERC 4626 compatible, which makes it easy to integrate into lending protocols, AMMs, and other DeFi applications as a standard yield bearing asset. Validator decentralization is enhanced through Distributed Validator Technology using SSV Network, and the base yield of around 3.5 percent is competitive with most existing ETH liquid staking tokens.

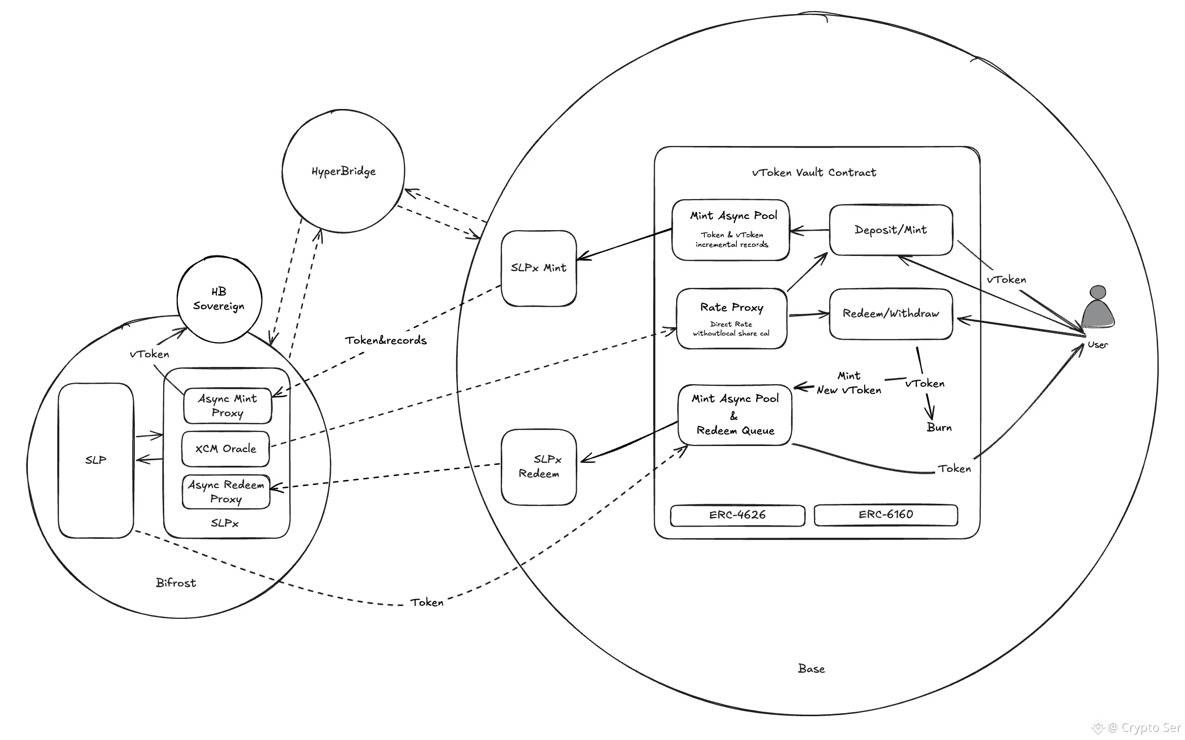
The core upgrade comes from SLPx 2.0. By adopting an async pool model and the ERC 4626 vault standard, Bifrost removes many of the frictions seen in earlier cross chain staking systems. Minting is instant, redemptions are faster and batched, and fees are significantly reduced because cross chain operations are handled in the background instead of per transaction.

Compared to SLPx 1.0, the new design is more scalable, more cost efficient, and much easier for DeFi protocols to integrate. Liquidity is managed at the chain level, exchange rates follow an eventual consistency model, and the system is built to expand smoothly across new networks.

Together, vETH 3.0 and SLPx 2.0 reflect where liquid staking is heading: standardized, composable, and truly multi chain, turning staked ETH into active capital across the DeFi ecosystem.