全球股票ETF创纪录的资金洪流与加密货币市场的暂时平静在同一时空交汇,摩根大通的报告揭开了这背后市场情绪转换的关键信号。
比特币和以太坊ETF资金流出现“触底迹象”,永续合约和CME比特币期货持仓指标显示抛售压力正在缓解。
2026年1月9日,摩根大通董事总经理Nikolaos Panigirtzoglou领衔的分析团队发布报告,明确判断加密市场此前的“去风险化”进程可能已接近尾声。
该报告特别指出,MSCI在2026年2月指数评审中决定暂不将比特币及加密资产储备型公司剔除出全球股票指数,为市场提供了“至少是暂时性的缓解”。
01 市场拐点
● 摩根大通的最新分析报告揭示了一个关键的市场转折信号。报告指出,尽管2025年12月比特币与以太坊ETF出现资金流出,但进入2026年1月后,多项指标开始显现改善迹象。
● 全球股票ETF同期录得2350亿美元的历史性月度净流入,形成了鲜明对比。这种资金流向的分化表明,投资者正在重新调整资产配置策略。
● 该报告特别强调,比特币与以太坊ETF的资金流已出现“触底迹象”。同时,永续合约及CME比特币期货的持仓指标显示,市场抛售压力正在明显缓解。
● 摩根大通分析团队认为,2025年第四季度期间散户与机构投资者同步减仓的阶段“大概率已经结束”。这一判断基于对市场参与者和交易数据的全面分析。
02 去风险化进程
根据摩根大通的报告,近期加密市场的回调并非由流动性恶化所致,而是由特定事件触发的系统性去风险操作。
● 真正的触发因素是MSCI于2025年10月10日有关MicroStrategy指数地位的声明。这一声明引发了市场对加密资产相关公司可能被剔除出主要股票指数的担忧。
● 这种担忧导致了一系列连锁反应,投资者开始系统性减少与加密货币相关的风险暴露。这种去风险操作覆盖了从散户到机构投资者的广泛市场参与者。
● 当前的市场迹象显示,这一由特定事件驱动的去风险化过程“已基本完成”。市场的恐慌性抛售阶段已经过去,投资者情绪正在逐渐恢复稳定。
03 ETF资金流向
● 加密市场ETF的资金流动情况成为观察市场情绪的重要窗口。2025年12月,比特币与以太坊ETF经历了明显的资金流出阶段,这与全球股票ETF创纪录的资金流入形成反差。
● 摩根大通报告指出,这种分化现象在2026年1月出现了变化迹象。比特币与以太坊ETF的资金流出速度放缓,显示出企稳信号。这种变化与MSCI的最新决定密切相关。2026年2月指数评审中,MSCI决定暂不将比特币及加密资产储备型公司剔除出全球股票指数。
● 这一决定为市场提供了重要的心理支持,特别是对Strategy(前身为MicroStrategy)这类大量持有比特币的上市公司形成了直接利好。机构投资者对这一决定的反应将是未来资金流向的关键影响因素。
04 机构展望共识
除了摩根大通的判断外,多家顶级金融机构对2026年加密市场形成了罕见共识。超过30家机构认为,加密行业正迈入由ETF、稳定币、RWA与AI基础设施驱动的“工业化阶段”。
● a16z、BlackRock、Coinbase、Grayscale等机构在2026年展望中一致认为,比特币传统的“四年周期”正在失效。市场参与者的结构性变化是这一趋势背后的主要原因。
● 随着现货ETF的普及和合规框架的完善,机构投资者基于资产配置模型的系统性资金流动,正在取代过去由散户情绪和减半叙事主导的剧烈波动周期。
● GATE的分析报告指出,这个阶段被专业地称为“工业化阶段”,标志着加密资产行业正经历从“青春期的躁动”向“成年期的稳重”的历史性跨越。
05 多方市场预测
● 不同机构对2026年加密市场的发展提供了多样化视角和具体预测。Bybit发布的2026年加密展望报告指出,虽然历史周期仍具参考价值,但其影响力可能随着宏观经济政策、机构参与和市场结构的演变而减弱。
● K33 Research对2026年持建设性看涨态度,预测比特币将跑赢股票指数和黄金。他们认为监管胜利带来的利好将超过资本分配的影响,预计2026年第一季度将通过《Clarity法案》,更广泛的加密立法也将在年初签署。
● Bitwise预测比特币、以太坊和索拉纳将在2026年前创下新高。该公司预计ETF将购买超过100%的新比特币、以太坊和索拉纳发行量,同时稳定币的增长和代币化将引导机构资本链上流动。
● 富达数字资产研究副总裁克里斯·奎珀提出了“超级周期”的可能性,认为我们可能正进入一个牛市将持续多年的阶段。他同时指出,虽然四年周期可能弱化,但触发它们的恐惧和贪婪情绪并没有消失。
下表汇总了各机构对2026年加密市场的核心预测:
06 结构性转变
2026年加密市场正在经历深刻的结构性转变,这些变化可能重新定义行业的未来轨迹。稳定币和现实世界资产(RWA)正成为机构关注的焦点领域。
● a16z crypto将稳定币定义为未来的“互联网基础结算层”,预计其将彻底超越仅仅作为交易所交易对的中介角色。数据表明,2025年稳定币的交易量已达到9万亿美元,规模比肩Visa和PayPal。
● 在RWA领域,灰度预测受监管和机构驱动,到2030年代币化资产规模将有1000倍增长。Coinbase提出了“代币化2.0”的概念,强调“原子级可组合性”的价值。
● 人工智能与区块链的融合进入新阶段。a16z crypto将“代理人经济”视为2026年的核心趋势,提出了“了解你的代理”(KYA)的新合规范式。区块链将成为AI代理的金融轨道,支持其自主交易和支付需求。
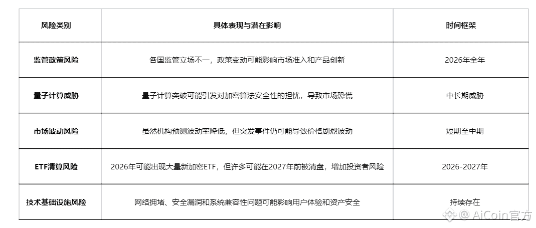
07 风险与挑战
尽管市场前景乐观,但2026年加密市场仍面临多重风险与挑战。监管政策的不确定性是首要关注点,各国对加密资产的监管立场仍在演变中。
● 量子计算的发展可能构成长期威胁。Pantera Capital提出了“量子恐慌”的可能性,认为2026年科学界可能在纠错量子比特上取得突破,足以引发市场的恐慌性抛售。不过,Coinbase认为这在2026年只是噪音,不会影响估值。
● 市场波动性和流动性风险仍然存在。虽然机构普遍预测波动率将降低,但突发事件仍可能引发市场剧烈震荡。同时,彭博分析师詹姆斯·塞法特预计2026年将出现加密ETF密集发行,但许多产品可能在2027年前被清盘或退市。
技术风险和基础设施挑战也不容忽视。随着区块链应用场景的扩大,网络拥堵、安全问题和新旧系统兼容性等问题可能凸显。
08 未来展望
展望2026年,加密市场正站在从边缘实验向主流金融基础设施转型的关键节点。摩根大通对去风险化阶段结束的判断,与多家机构对市场结构性转变的观察相互印证,勾勒出一个更加成熟和机构驱动的市场图景。
● ETF将继续扮演市场重要角色,但焦点将从单纯的资金流入转向产品质量和可持续性。随着监管框架的完善,合规将成为市场参与者的基本要求,而非竞争优势。
● 技术创新将继续推动市场发展,特别是在稳定币、RWA和AI与区块链融合领域。这些技术不仅会创造新的投资机会,也将推动区块链技术向实体经济更深入渗透。
● 投资者需要适应新的市场环境,从依赖周期性叙事转向关注基本面、资金流向和监管发展。在这个“工业化阶段”,长期价值和实际效用将成为衡量项目成功的关键指标。
加密市场的未来将不再仅仅关乎价格波动,而是关于技术如何重塑金融基础设施、资产如何实现全球流动,以及价值如何在数字时代被重新定义。
当摩根大通的分析师们盯着资金流动数据,判断加密市场最艰难的去风险阶段可能结束时,全球超过30家顶级机构已经在规划后周期时代的加密新格局。
加密市场的脉搏正在改变节奏,从散户情绪驱动的剧烈波动,转向机构资金配置的系统性流动。
四年周期理论在ETF浪潮和机构化进程中逐渐褪色,取而代之的是“工业化阶段”的稳步发展逻辑。市场参与者必须重新校准他们的预期和策略,适应这个正在成熟的新金融生态系统的节奏。
加入我们的社区,一起来讨论,一起变得更强吧!
官方电报(Telegram)社群:https://t.me/aicoincn
AiCoin中文推特:https://x.com/AiCoinzh
OKX 福利群:https://aicoin.com/link/chat?cid=l61eM4owQ
币安福利群:https://aicoin.com/link/chat?cid=ynr7d1P6Z


