Bifrost face un pas semnificativ înainte în stakingul lichid cu lansarea vETH 3.0, construit pe infrastructura de generație următoare, SLPx 2.0. Din perspectiva unui creator profesionist de conținut DeFi, această actualizare este mai mult despre redesenarea modului în care ar trebui să funcționeze lichiditatea stakingului într-un univers multi-chain, decât despre modificări incrementală.
vETH 3.0 este tokenul multi-chain de staking lichid al Bifrost pentru ETH, suportând Ethereum, principalele Layer 2 și Polkadot fără ca utilizatorii să trebuiască să mute manual activele. Este compatibil cu ERC 4626, ceea ce îl face ușor de integrat în protocoale de împrumut, AMMs și alte aplicații DeFi ca un activ standard cu venit. Dezcentralizarea validatorilor este sporită prin tehnologia de validator distribuit, folosind rețeaua SSV, iar randamentul de bază de aproximativ 3,5 la sută este competitiv față de majoritatea altor tokenuri de staking lichid ETH existente.

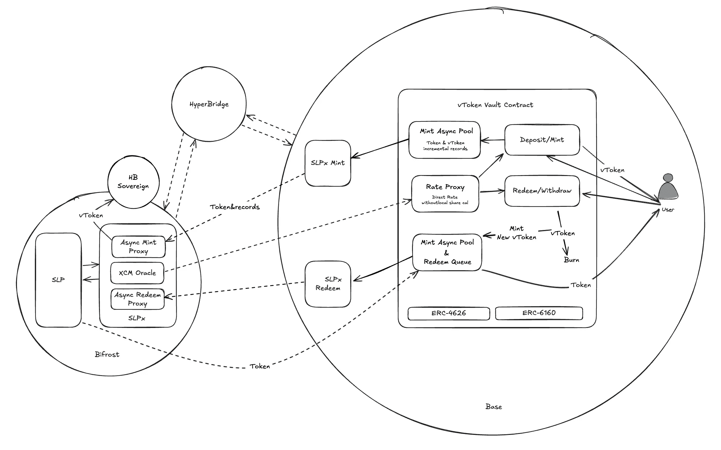
Actualizarea principală provine din SLPx 2.0. Prin adoptarea unui model de grup asincron și a standardului de gară ERC 4626, Bifrost elimină multe dintre fricțiunile întâlnite în sistemele anterioare de staking cross-chain. Emisiunea este instantă, rambursările sunt mai rapide și grupate, iar comisioanele sunt semnificativ reduse, deoarece operațiunile cross-chain sunt gestionate în fundal în loc de pe fiecare tranzacție.

În comparație cu SLPx 1.0, noua arhitectură este mai scalabilă, mai eficientă din punct de vedere al costurilor și mult mai ușor de integrat pentru protocoalele DeFi. Lichiditatea este gestionată la nivelul lanțului, ratele de schimb urmează un model de consistență eventuală, iar sistemul este conceput pentru a se extinde ușor pe noi rețele.
Împreună, vETH 3.0 și SLPx 2.0 reflectă direcția în care se îndreaptă stakingul lichid: standardizat, compozabil și cu adevărat multi-lanț, transformând ETH blocat în capital activ în întreaga ecologie DeFi.
